2022年内蒙古呼和浩特市中考生物真题(含答案) 真题 幼师郝雪 2025-09-14 中考 资源下载下载价格1.8 下载币VIP免费升级VIP立即购买 ——预览已结束,还剩20页未读——开通会员后可免费下载高清完整文档 阅读全文
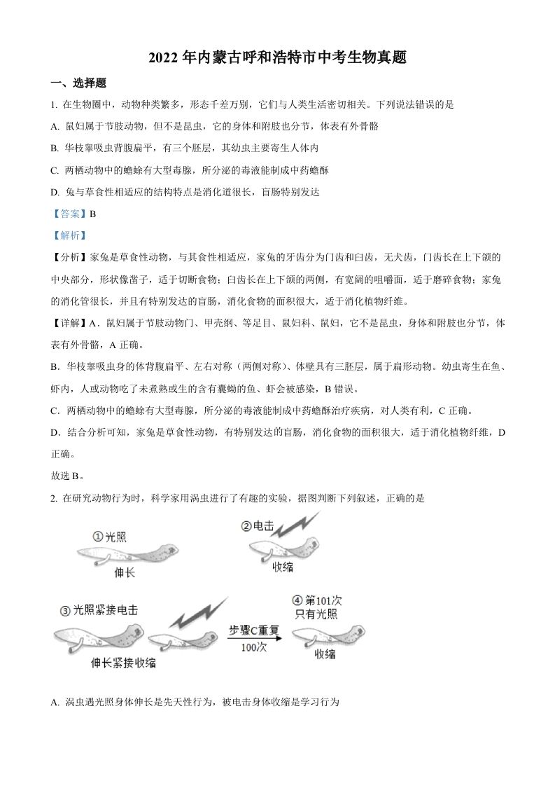
评论0