2024年四川省凉山州中考历史真题(含答案) 真题 幼师酸奶 2025-09-11 中考 资源下载下载价格1.2 下载币VIP免费升级VIP立即购买 ——预览已结束,还剩10页未读——开通会员后可免费下载高清完整文档 阅读全文
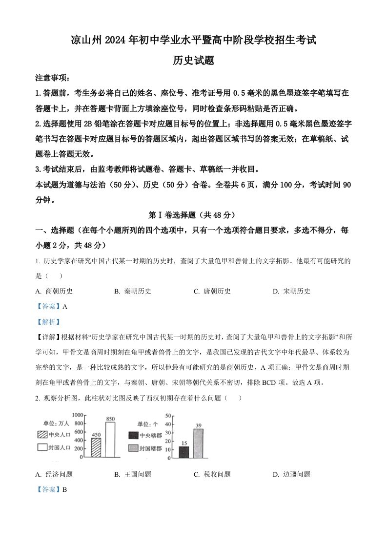
评论0