2024年黑龙江省齐齐哈尔市中考历史真题(空白卷) 真题 王赞 2025-09-10 中考 资源下载下载价格1.8 下载币VIP免费升级VIP立即购买 ——预览已结束,还剩6页未读——开通会员后可免费下载高清完整文档 阅读全文
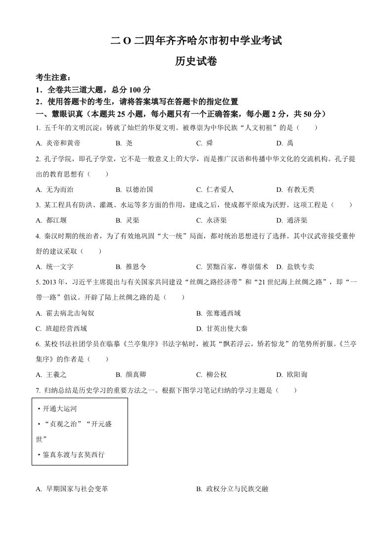
评论0