幼教
一年级
二年级
三年级
四年级
五年级
六年级
小升初
教务
中考
高考
登录
注册
搜索
当前位置:
首页
电子课本
正文
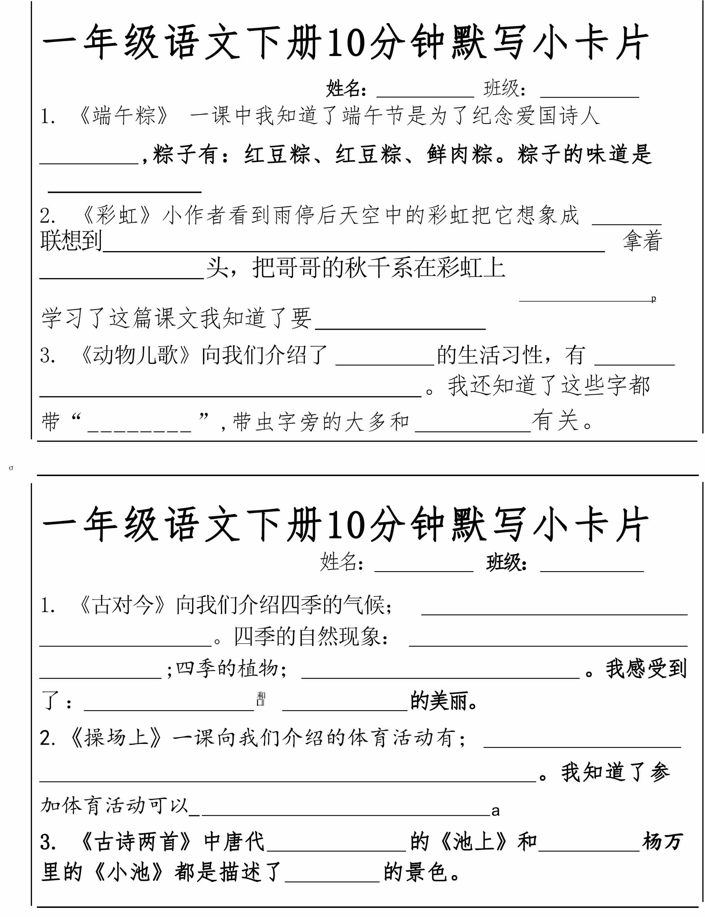
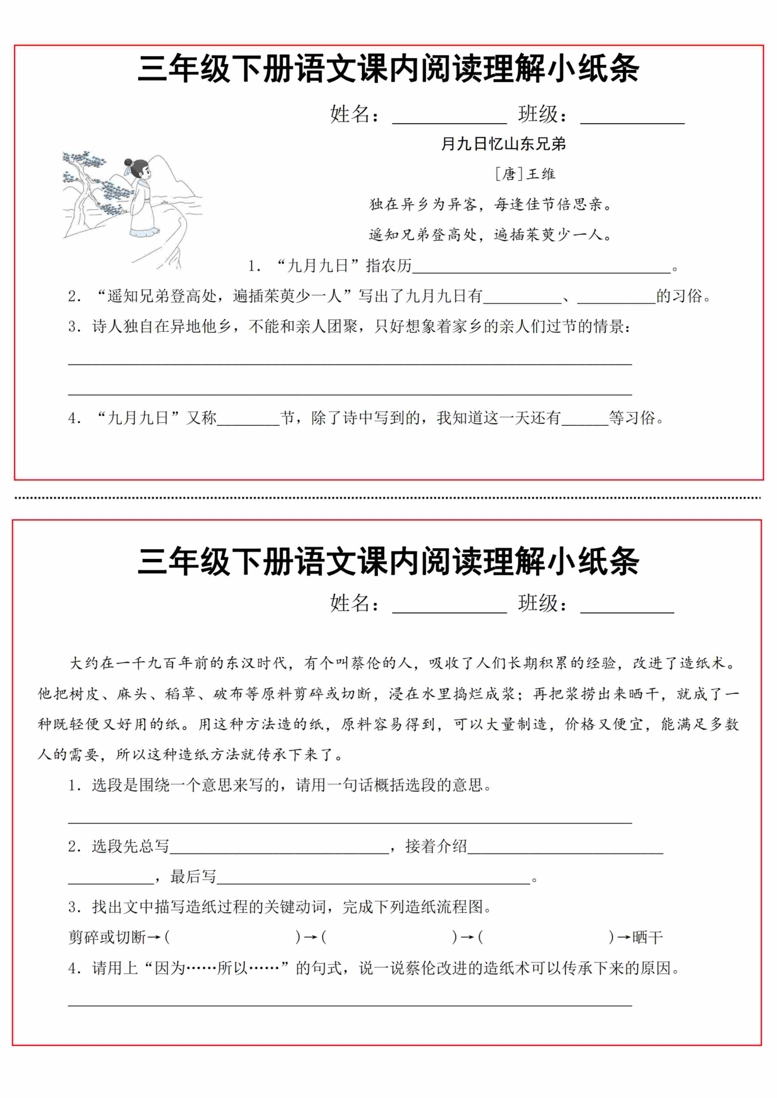
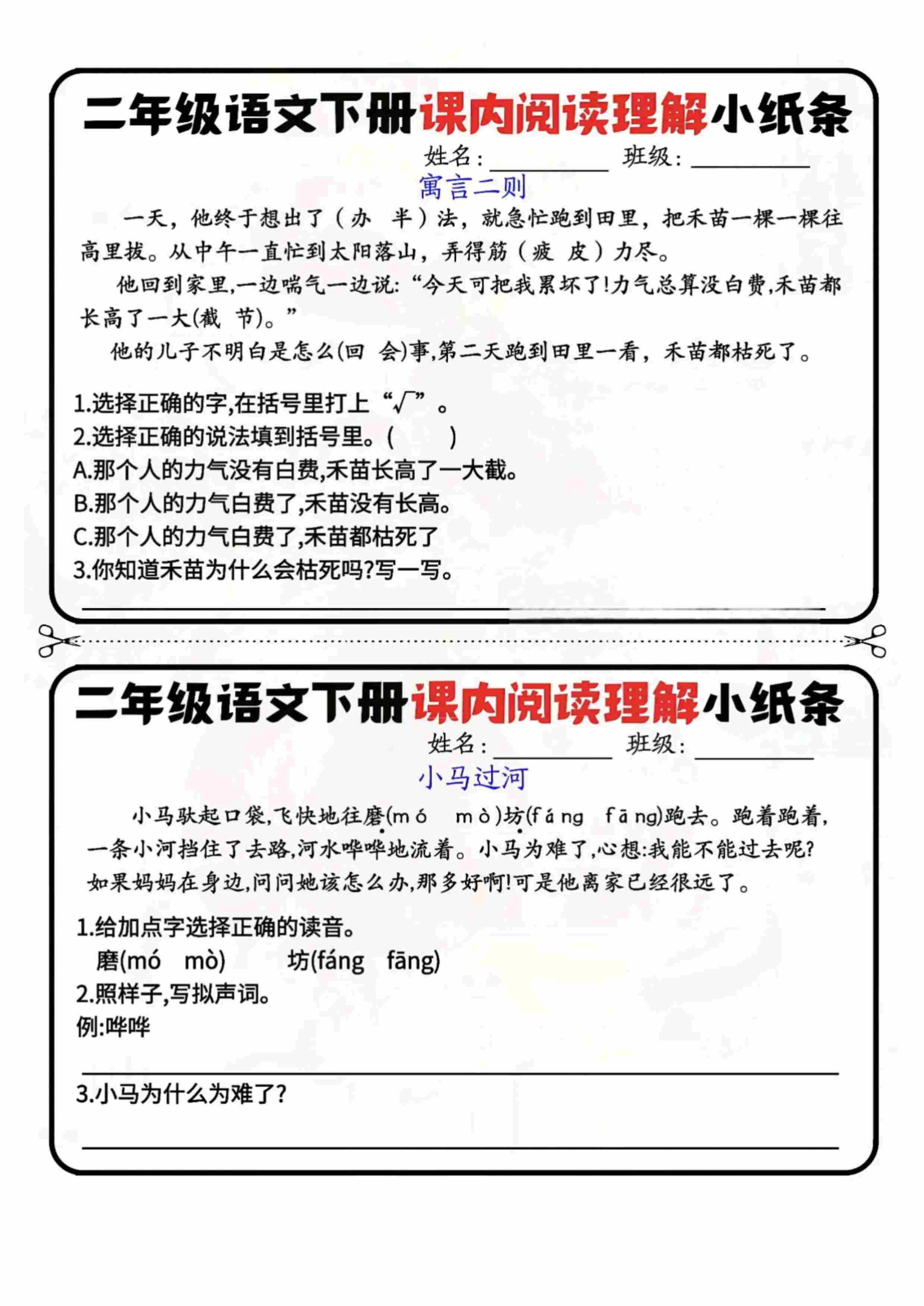
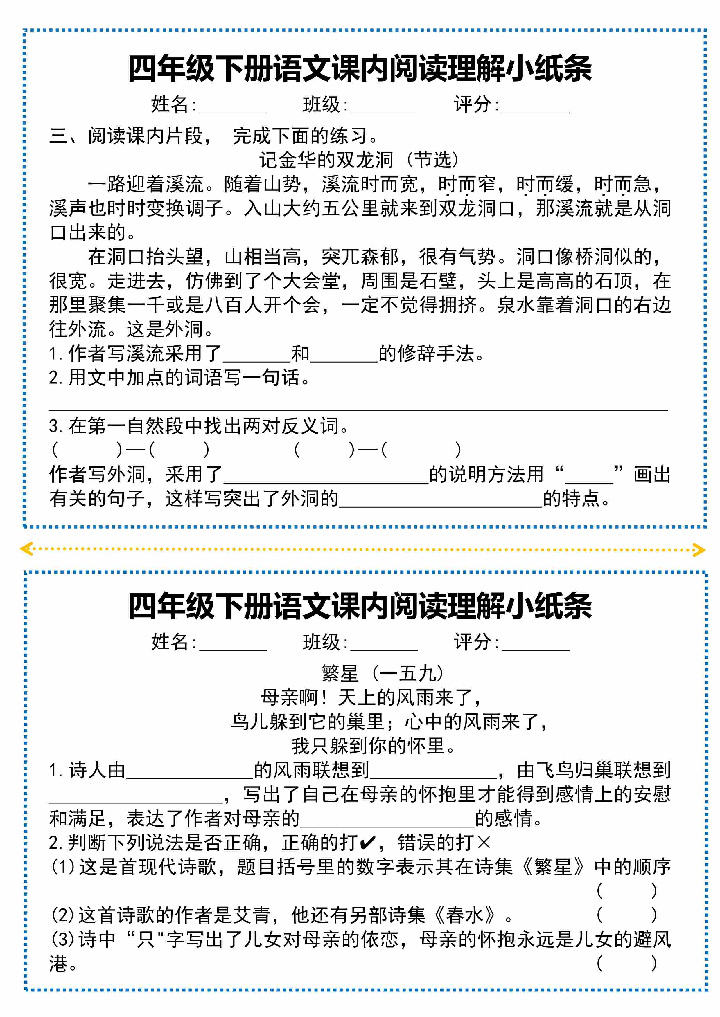
【汇总版】1~6年语文小纸条【下册】
小纸条
刘波老师
2025-10-27
电子课本
资源下载
下载价格
1.8
下载币
VIP免费
升级VIP
立即购买
阅读全文
上一篇
五年级英语上册Unit4_Lesson2课时训练(人教版一起点)
下一篇
五年级英语上册Unit4_Lesson3课时训练(人教版一起点)
评论
0
取消
提交
没有账号?
注册
忘记密码?
显示验证码
已有账号?
登录
评论0