五年级数学上册知识点汇总苏教版(苏教版) 知识点 幼师常 2025-10-27 五年级 资源下载下载价格0.8 下载币VIP免费升级VIP立即购买 ——预览已结束,还剩4页未读——开通会员后可免费下载高清完整文档 阅读全文
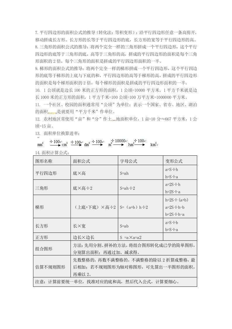
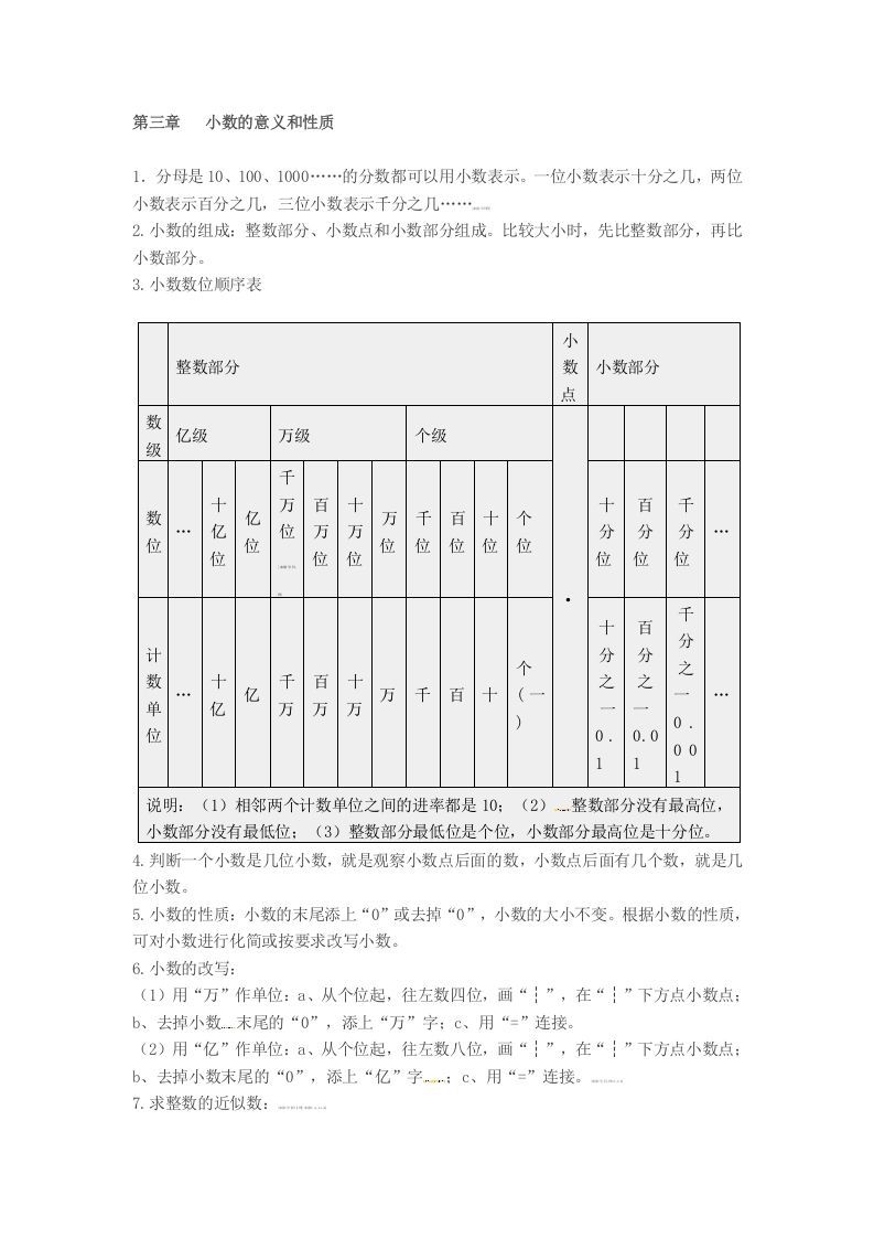
评论0