五年级数学下册苏教版下学期期末测试卷6 期末试卷 幼师常 2025-10-27 五年级 资源下载下载价格1.8 下载币VIP免费升级VIP立即购买 ——预览已结束,还剩16页未读——开通会员后可免费下载高清完整文档 阅读全文
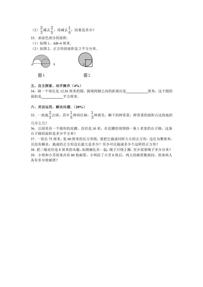
评论0