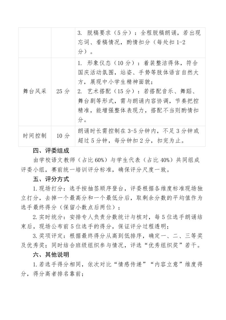
“声诵红色魂・情诉家国情”朗诵比赛评分细则 综合资料 雄鹰老师 2025-10-20 教务 资源下载下载价格1.2 下载币VIP免费升级VIP立即购买 ——预览已结束,还剩1页未读——开通会员后可免费下载高清完整文档 阅读全文
评论0