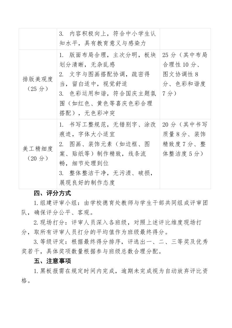
“板上绘初心・班徽映国潮”——2025年中小学国庆主题黑板报评比细则 综合资料 幼师郝雪 2025-10-19 教务 资源下载下载价格0.8 下载币VIP免费升级VIP立即购买 ——预览已结束,还剩1页未读——开通会员后可免费下载高清完整文档 阅读全文
评论0