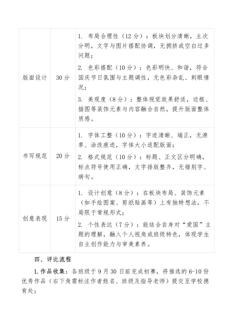
“纸间展风华・文脉续华章”——2025年国庆节手抄报比赛评比细则 手抄报 幼师郝雪 2025-10-19 教务 资源下载下载价格1.2 下载币VIP免费升级VIP立即购买 ——预览已结束,还剩1页未读——开通会员后可免费下载高清完整文档 阅读全文
评论0