幼教
一年级
二年级
三年级
四年级
五年级
六年级
小升初
教务
中考
高考
登录
注册
搜索
当前位置:
首页
五年级
正文
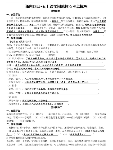
【课内语文园地核心考点梳理】五上语文期末
期末试卷
2025-10-28
五年级
资源下载
下载价格
1.8
下载币
VIP免费
升级VIP
立即购买
阅读全文
上一篇
五年级英语下册Unit5单元知识梳理(人教PEP版)
下一篇
五年级英语下册Unit5单词背诵默写纸(人教PEP版)
评论
0
取消
提交
没有账号?
注册
忘记密码?
显示验证码
已有账号?
登录
评论0