幼教
一年级
二年级
三年级
四年级
五年级
六年级
小升初
教务
中考
高考
登录
注册
搜索
当前位置:
首页
六年级
正文
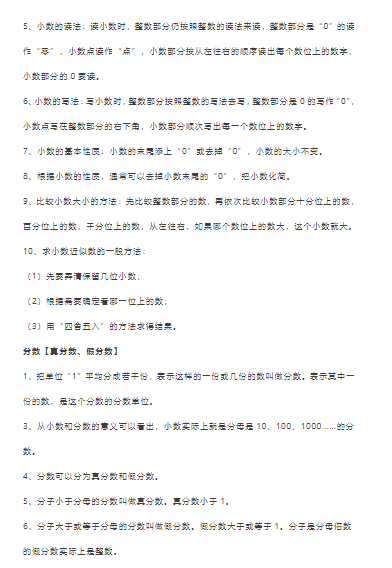
【19页】六年级数学下册苏教版全册知识点归纳
知识点
幼师郝雪
2025-10-28
六年级
资源下载
下载价格
1.6
下载币
VIP免费
升级VIP
立即购买
阅读全文
上一篇
4_一年级下册仿写句子
下一篇
4_一年级语文下册仿写句子积累
评论
0
取消
提交
没有账号?
注册
忘记密码?
显示验证码
已有账号?
登录
评论0