幼教
一年级
二年级
三年级
四年级
五年级
六年级
小升初
教务
中考
高考
登录
注册
搜索
当前位置:
首页
四年级
正文
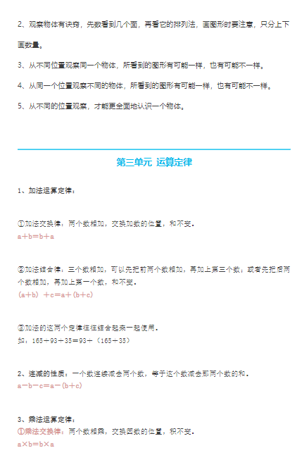
【16页】四年级数学下册人教版全册知识点归纳
知识点
幼师王老师
2025-10-28
四年级
资源下载
下载价格
1.8
下载币
VIP免费
升级VIP
立即购买
阅读全文
上一篇
5比喻句积累
下一篇
5年级句子专项练习
评论
0
取消
提交
没有账号?
注册
忘记密码?
显示验证码
已有账号?
登录
评论0