七年级上册数学第一次月考试卷及答案人教版(Word版) 月考试卷 2025-10-28 七年级 资源下载下载价格0.0 下载币VIP免费升级VIP立即购买 ——预览已结束,还剩40页未读——开通会员后可免费下载高清完整文档 阅读全文
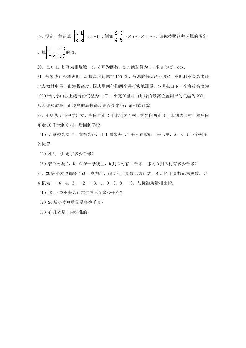
评论0