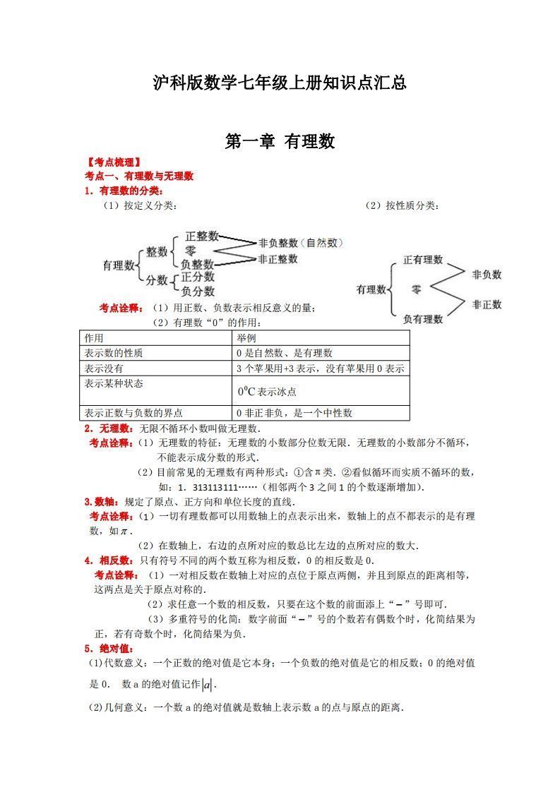
沪科版数学七年级上册知识点汇总 知识点 幼师常 2025-10-28 七年级 资源下载下载价格1.8 下载币VIP免费升级VIP立即购买 ——预览已结束,还剩10页未读——开通会员后可免费下载高清完整文档 阅读全文
评论0