四下青岛六三版数学第五单元测试卷.1 单元测试 幼师李老师 2024-03-27 四年级 资源下载下载价格0.0 下载币VIP免费升级VIP立即购买 ——预览已结束,还剩3页未读——开通会员后可免费下载高清完整文档 阅读全文
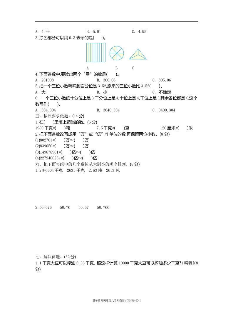
评论0