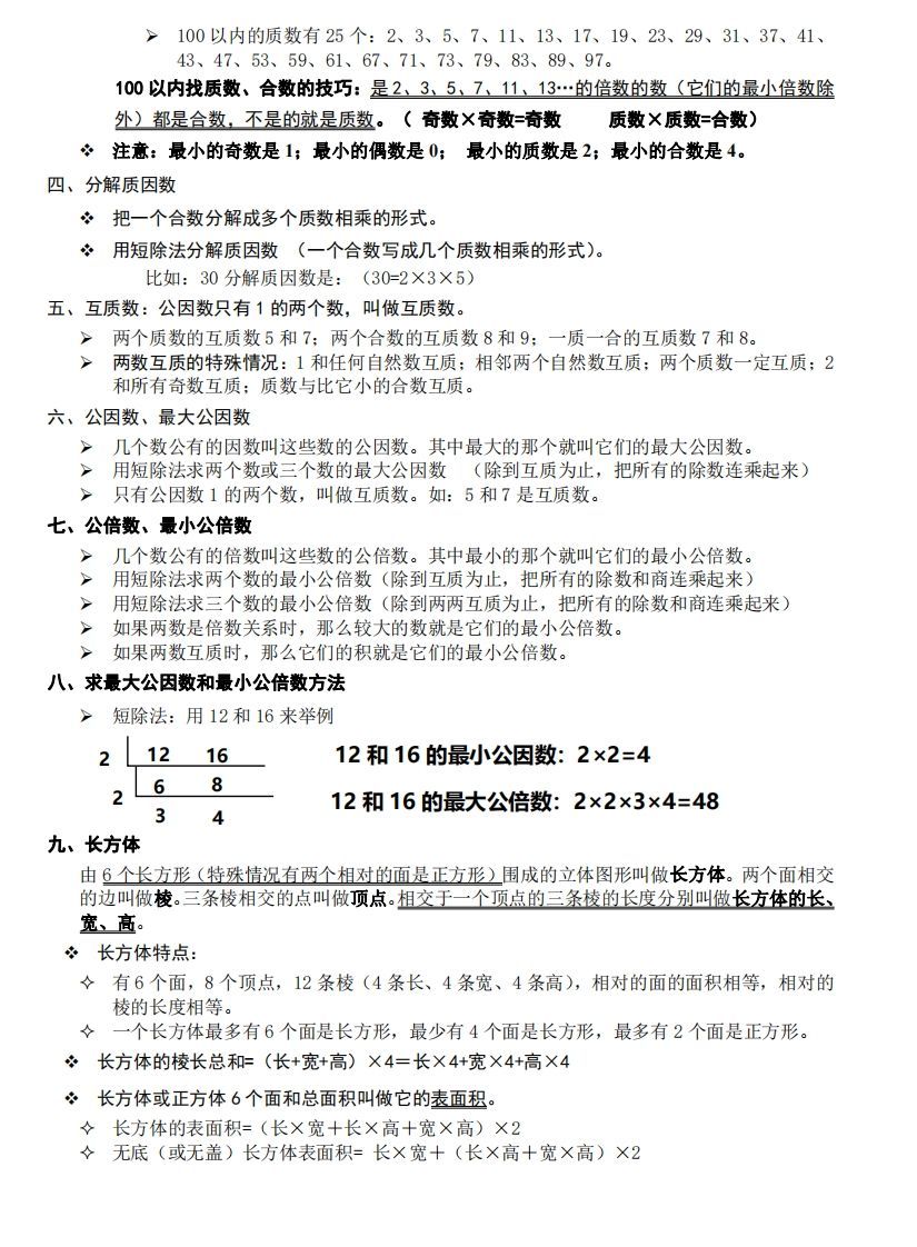
五下数学:知识点读背(通用) 知识点 幼师优势 2024-01-29 五年级 资源下载下载价格1.8 下载币VIP免费升级VIP立即购买 ——预览已结束,还剩2页未读——开通会员后可免费下载高清完整文档 阅读全文
评论0