【期末】人教版二年级数学下册期末冲刺卷(八)(含答案) 期末试卷 王赞 2023-08-01 二年级 资源下载下载价格1.8 下载币VIP免费升级VIP立即购买 ——预览已结束,还剩6页未读——开通会员后可免费下载高清完整文档 阅读全文
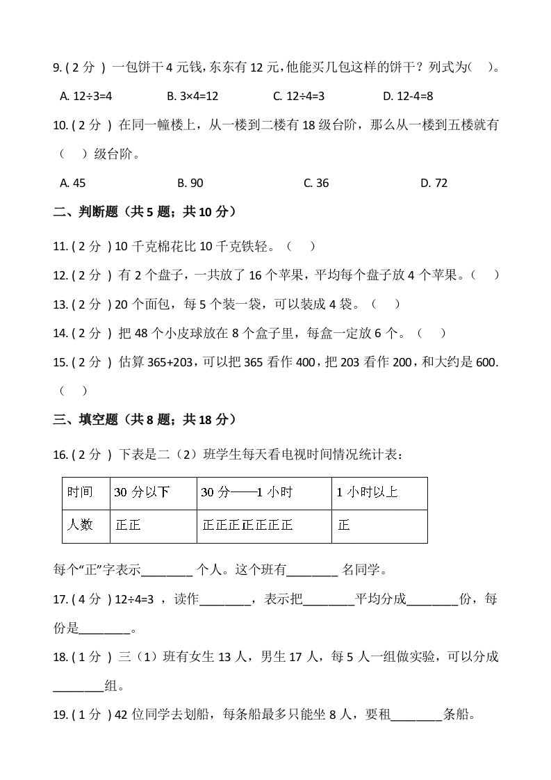
评论0