幼教
一年级
二年级
三年级
四年级
五年级
六年级
小升初
教务
中考
高考
登录
注册
搜索
当前位置:
首页
教务
正文
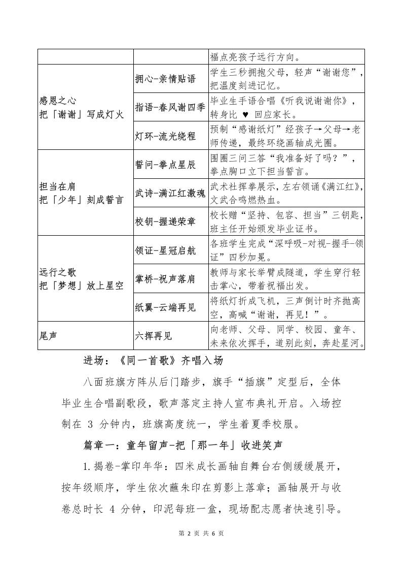
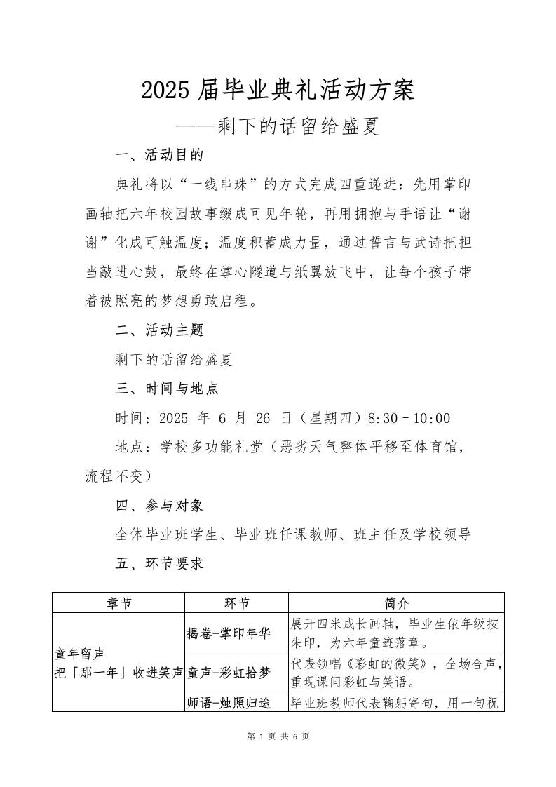
毕业典礼活动方案
综合资料
水果叶子
2025-10-13
教务
资源下载
下载价格
0.8
下载币
VIP免费
升级VIP
立即购买
——预览已结束,还剩
4
页未读——
开通会员后可免费下载高清完整文档
阅读全文
上一篇
2023年福建省中考物理试题(含答案)
下一篇
2023年四川省自贡市中考英语真题(含答案)
评论
0
取消
提交
没有账号?
注册
忘记密码?
显示验证码
已有账号?
登录
评论0