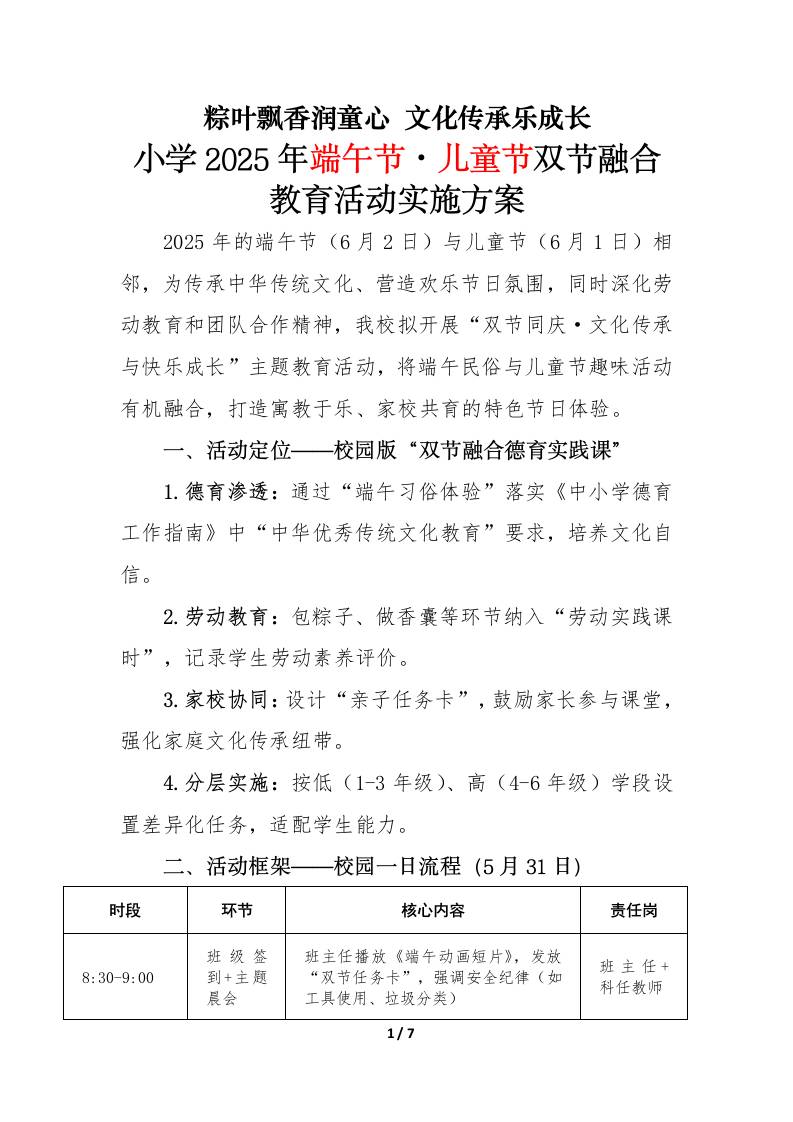
2025年端午节•儿童节双节融合教育活动实施方案 综合资料 幼师优势 2025-10-13 教务 资源下载下载价格0.8 下载币VIP免费升级VIP立即购买 ——预览已结束,还剩5页未读——开通会员后可免费下载高清完整文档 阅读全文
评论0