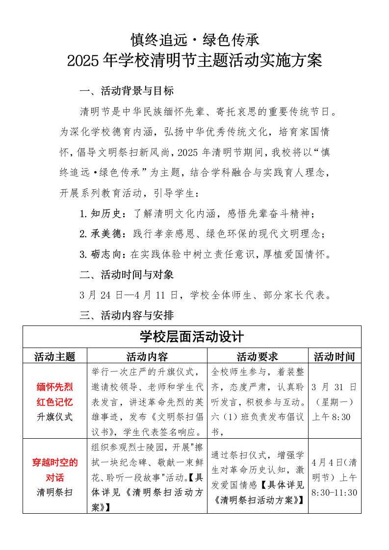
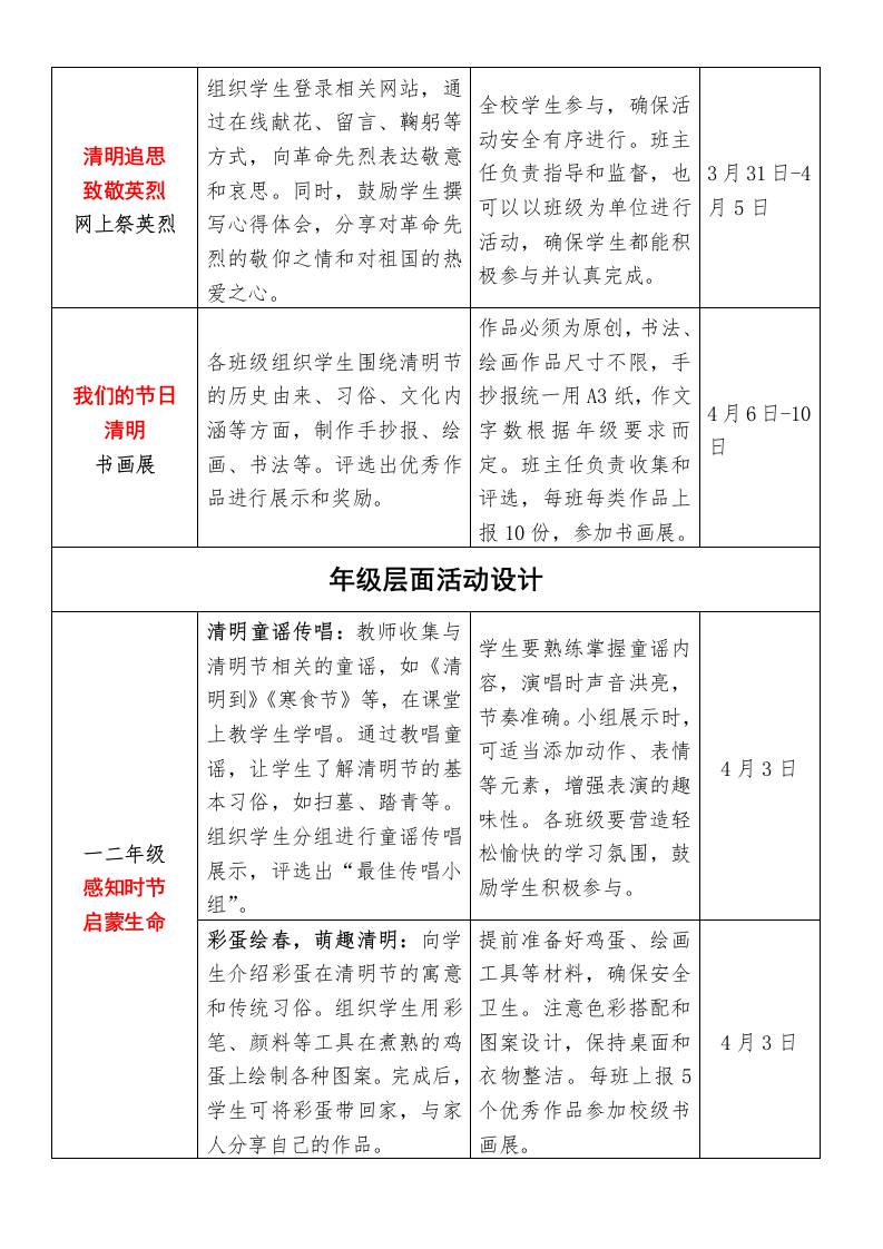
2025年学校清明节主题活动实施方案 综合资料 幼师优势 2025-10-13 教务 资源下载下载价格0.8 下载币VIP免费升级VIP立即购买 ——预览已结束,还剩4页未读——开通会员后可免费下载高清完整文档 阅读全文
评论0