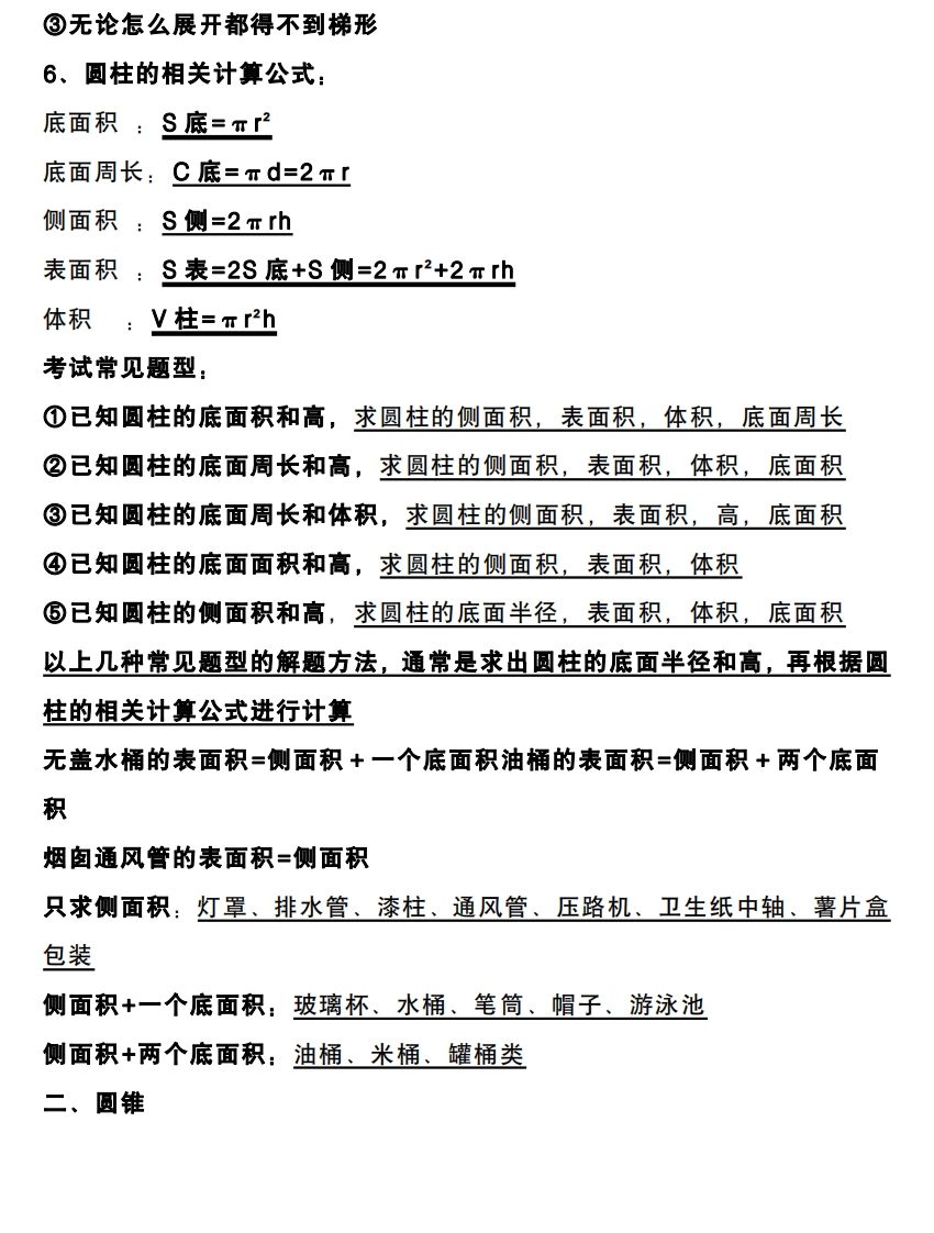
六下数学圆柱和圆锥知识考点 知识点 王赞 2025-10-28 六年级 资源下载下载价格0.8 下载币VIP免费升级VIP立即购买 ——预览已结束,还剩2页未读——开通会员后可免费下载高清完整文档 阅读全文
评论0