【人教版】三年级上册数学知识点归纳 知识点 幼师王老师 2025-10-28 三年级 资源下载下载价格0.8 下载币VIP免费升级VIP立即购买 ——预览已结束,还剩6页未读——开通会员后可免费下载高清完整文档 阅读全文
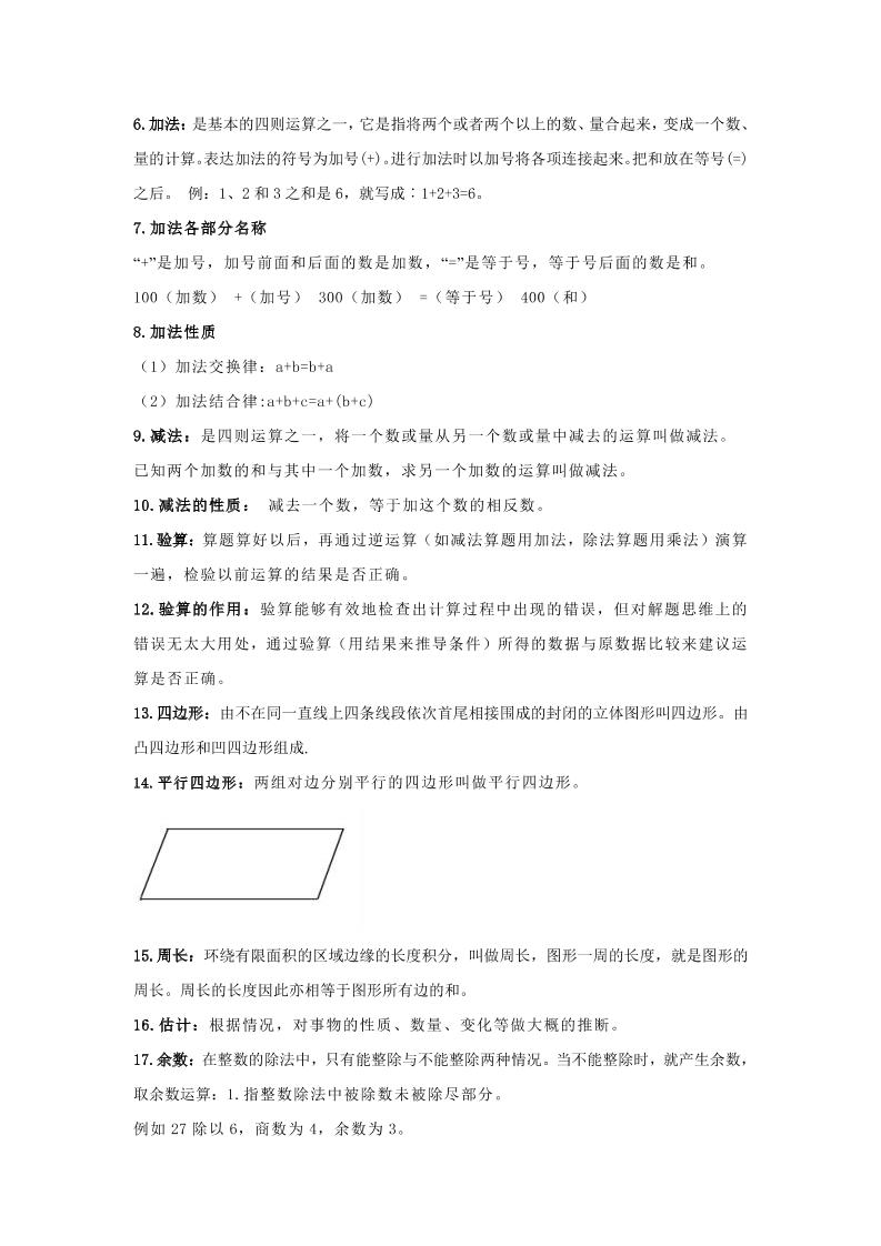
评论0