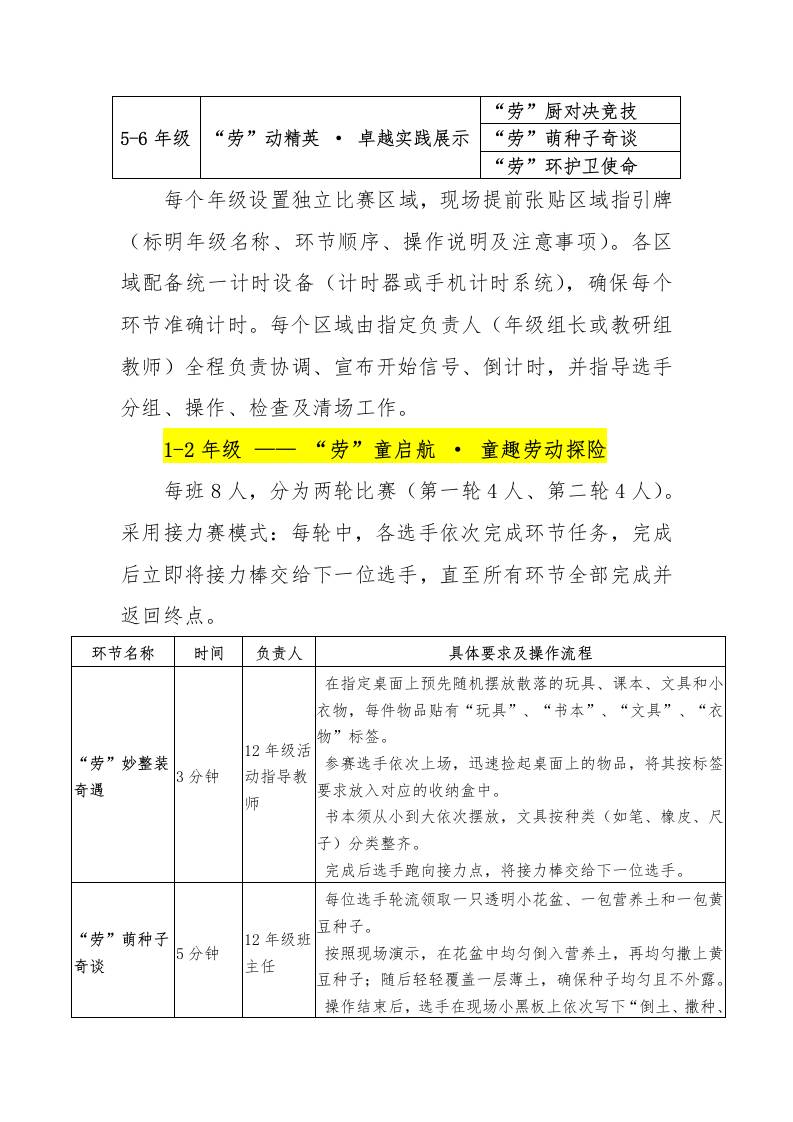
2025年学校五一劳动节劳动技能大赛活动方案 综合资料 幼师PPT 2025-10-12 教务 资源下载下载价格1.2 下载币VIP免费升级VIP立即购买 ——预览已结束,还剩6页未读——开通会员后可免费下载高清完整文档 阅读全文
评论0