幼教
一年级
二年级
三年级
四年级
五年级
六年级
小升初
教务
中考
高考
登录
注册
搜索
当前位置:
首页
五年级
正文
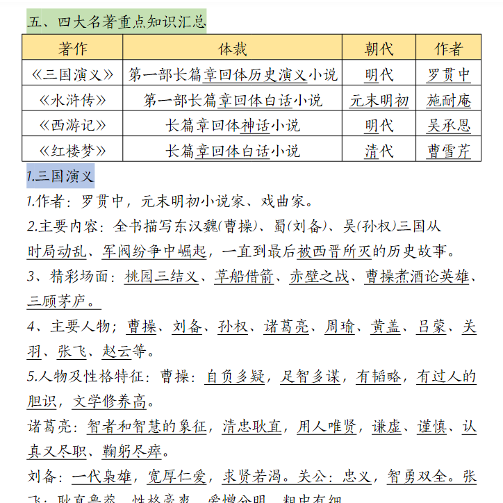
26页!期末复习重点知识汇总五下语文
期末试卷
栀晴
2025-10-28
五年级
资源下载
下载价格
1.8
下载币
VIP免费
升级VIP
立即购买
阅读全文
上一篇
二下西师大版数学下册知识要点总结
下一篇
三下北师大数学汇总重点-
评论
0
取消
提交
没有账号?
注册
忘记密码?
显示验证码
已有账号?
登录
评论0