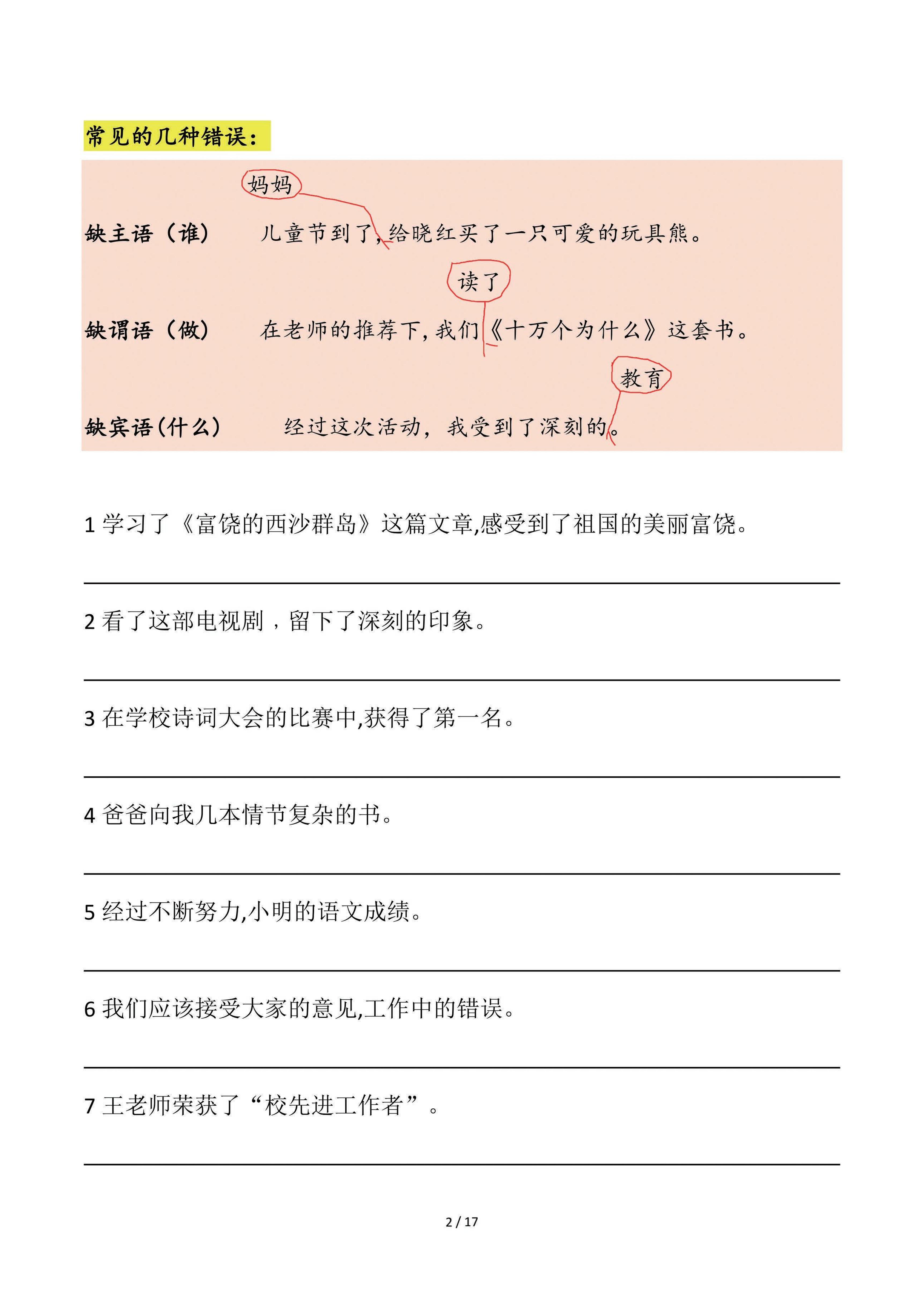
【三升四语文暑假】句子专练:病句修改(把句子改正确)-四上语文 暑假 幼师PPT 2025-10-28 四年级 资源下载下载价格0.8 下载币VIP免费升级VIP立即购买 ——预览已结束,还剩32页未读——开通会员后可免费下载高清完整文档 阅读全文
评论0