【2025秋新版】七年级数学上册期中考试试卷 期中试卷 王赞 2025-10-28 七年级 资源下载下载价格1.8 下载币VIP免费升级VIP立即购买 ——预览已结束,还剩7页未读——开通会员后可免费下载高清完整文档 阅读全文
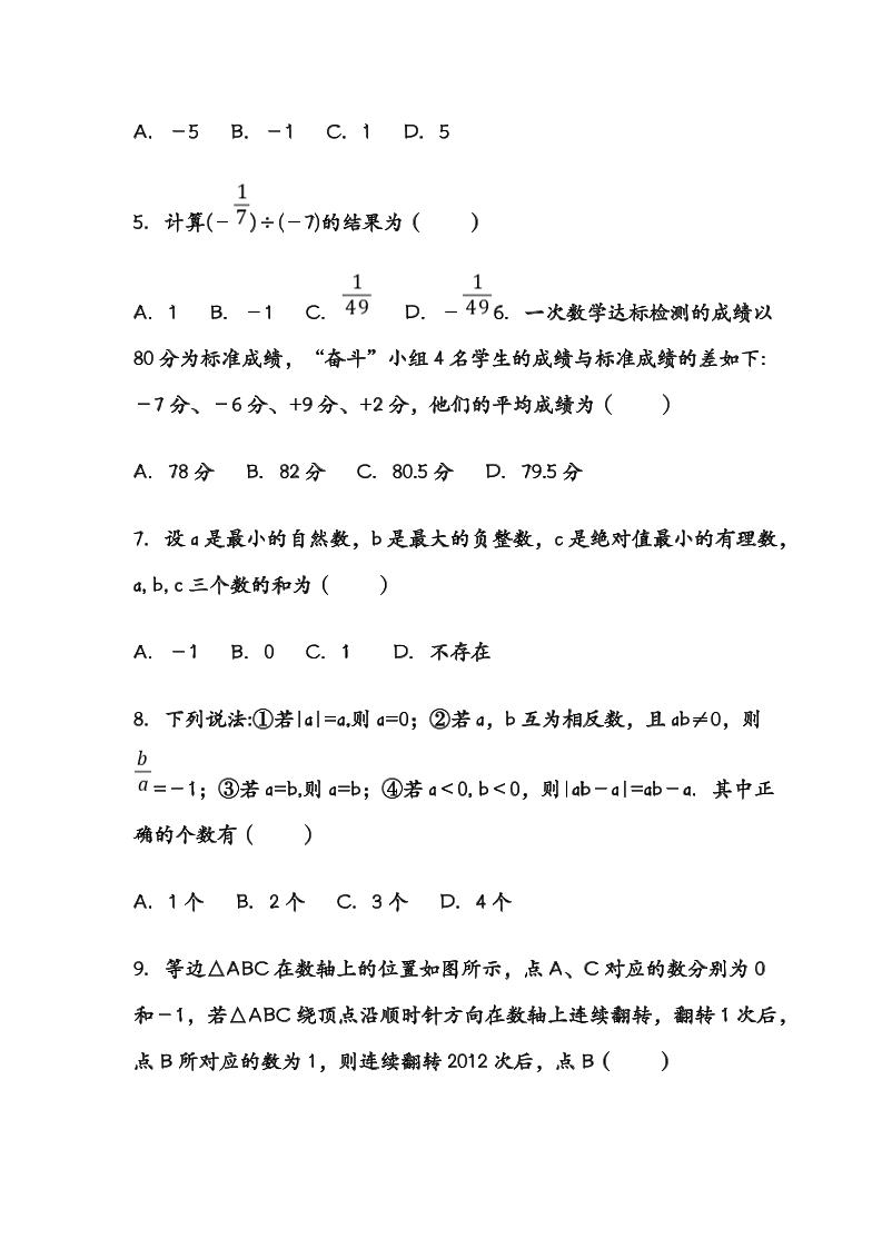
评论0