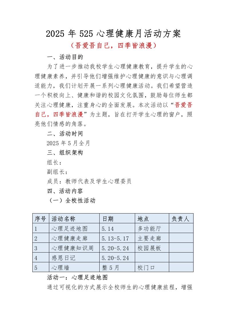
2025年小学525心理健康月活动方案 综合资料 幼师李老师 2025-10-05 教务 资源下载下载价格0.8 下载币VIP免费升级VIP立即购买 ——预览已结束,还剩3页未读——开通会员后可免费下载高清完整文档 阅读全文
评论0