2021年高考物理试卷(天津)(空白卷) 真题 幼师酸奶 2025-10-23 高考 资源下载下载价格1.2 下载币VIP免费升级VIP立即购买 ——预览已结束,还剩7页未读——开通会员后可免费下载高清完整文档 阅读全文
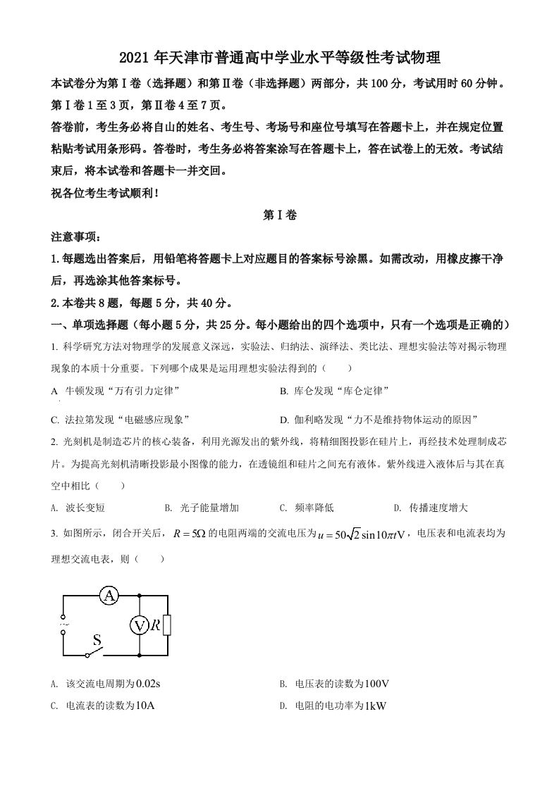
评论0