2023年高考物理试卷(湖北)(含答案) 真题 幼师PPT 2025-10-22 高考 资源下载下载价格1.2 下载币VIP免费升级VIP立即购买 ——预览已结束,还剩20页未读——开通会员后可免费下载高清完整文档 阅读全文
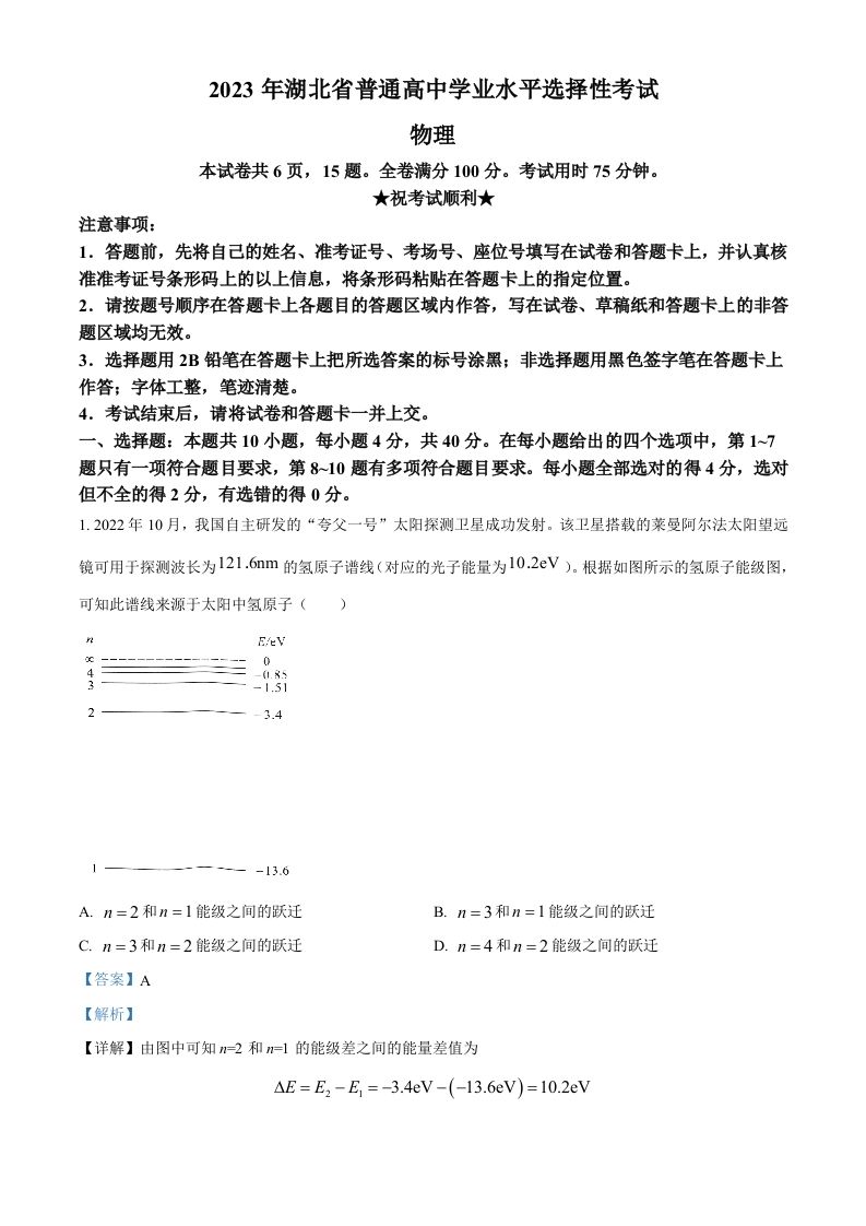
评论0