2022年湖南省长沙市中考物理试题(含答案) 真题 刘波老师 2025-10-08 中考 资源下载下载价格1.2 下载币VIP免费升级VIP立即购买 ——预览已结束,还剩17页未读——开通会员后可免费下载高清完整文档 阅读全文
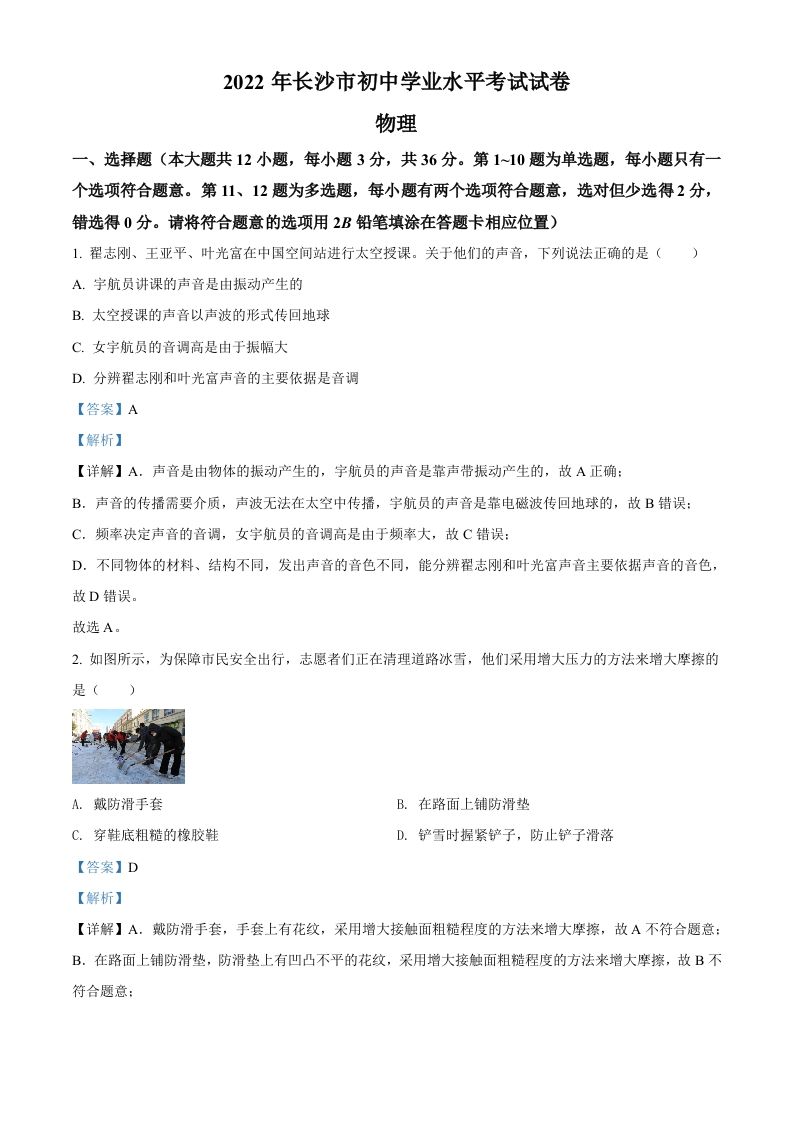
评论0