2023年四川省凉山彝族自治州中考生物真题(空白卷)(1) 真题 幼师郝雪 2025-10-08 中考 资源下载下载价格1.2 下载币VIP免费升级VIP立即购买 ——预览已结束,还剩11页未读——开通会员后可免费下载高清完整文档 阅读全文
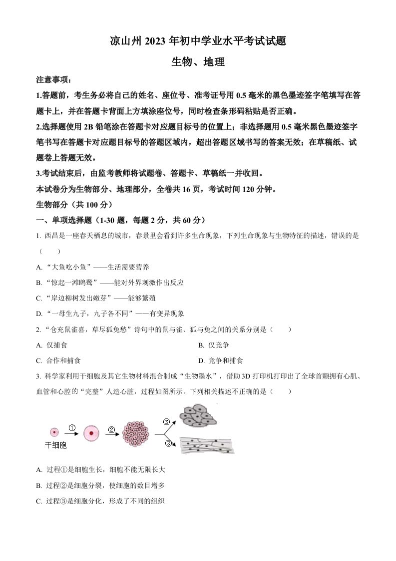
评论0