2023年山东省滨州市中考英语真题(含答案) 真题 雄鹰老师 2025-10-04 中考 资源下载下载价格1.8 下载币VIP免费升级VIP立即购买 ——预览已结束,还剩26页未读——开通会员后可免费下载高清完整文档 阅读全文
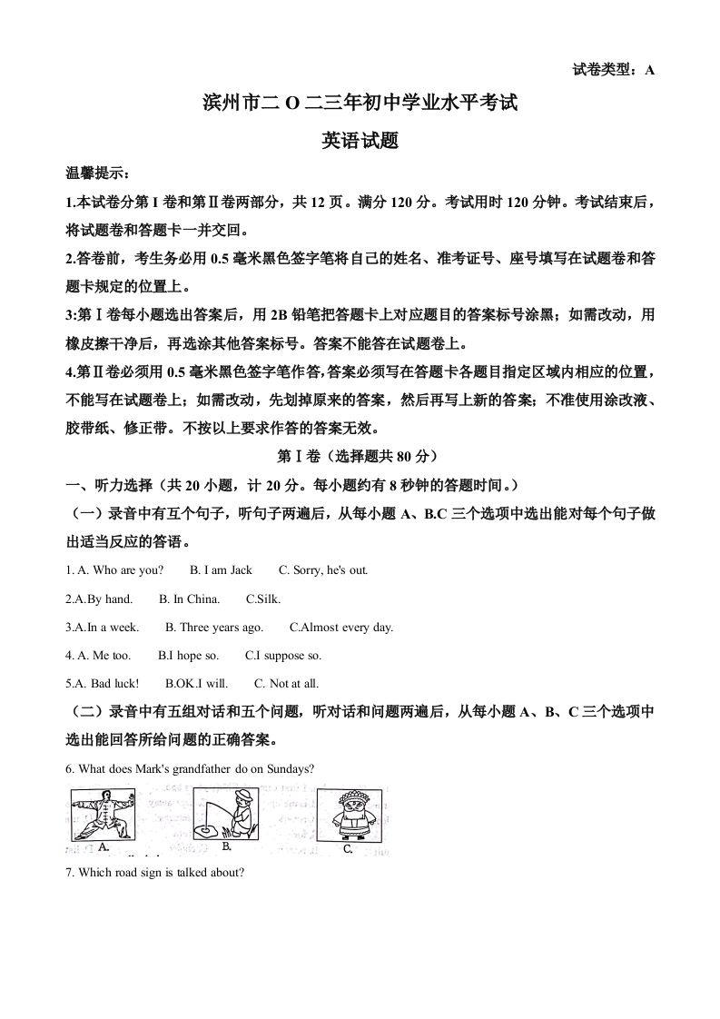
评论0