2023年四川省遂宁市中考道德与法治真题(空白卷) 真题 幼师PPT 2025-09-30 中考 资源下载下载价格1.2 下载币VIP免费升级VIP立即购买 ——预览已结束,还剩6页未读——开通会员后可免费下载高清完整文档 阅读全文
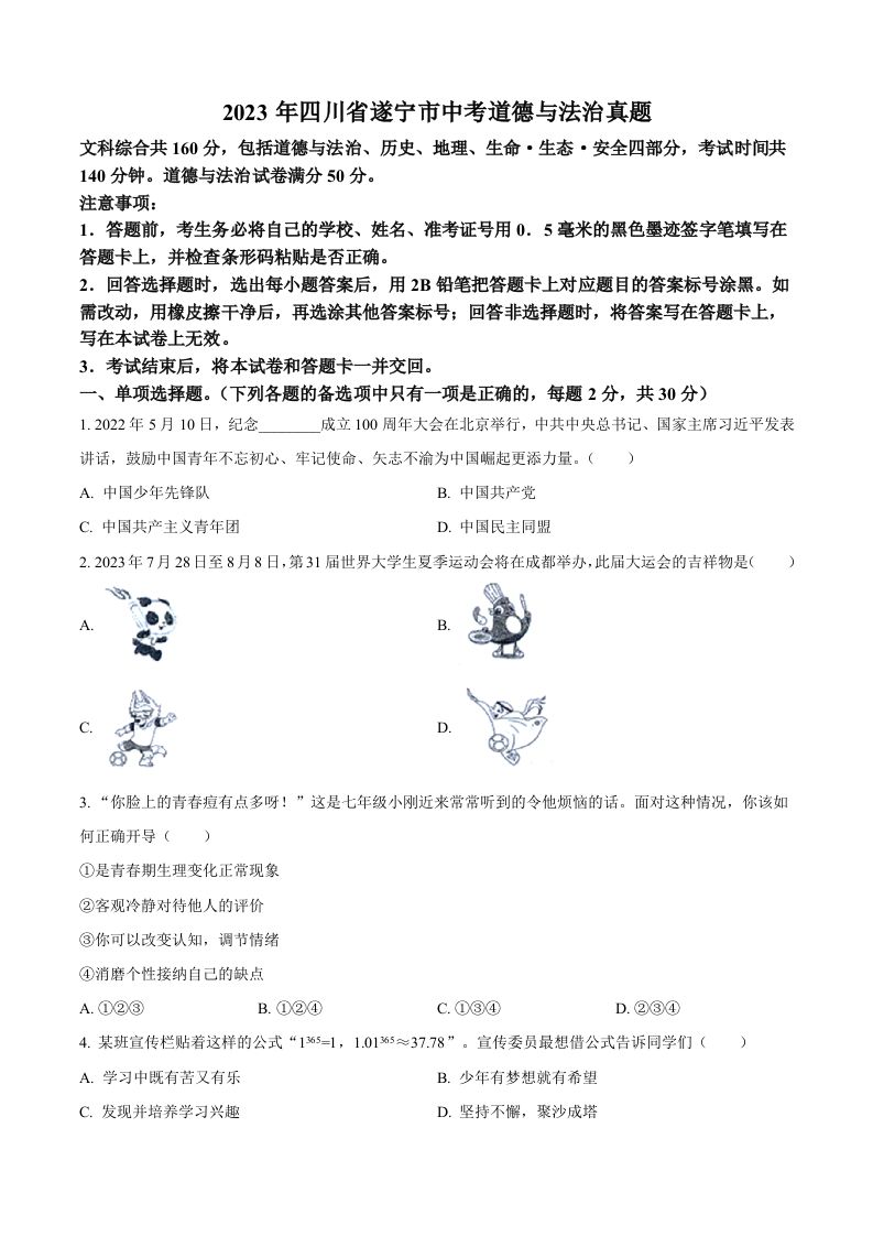
评论0