四川省泸州市2020年中考历史试题(含答案) 真题 幼师李老师 2025-09-25 中考 资源下载下载价格1.8 下载币VIP免费升级VIP立即购买 ——预览已结束,还剩7页未读——开通会员后可免费下载高清完整文档 阅读全文
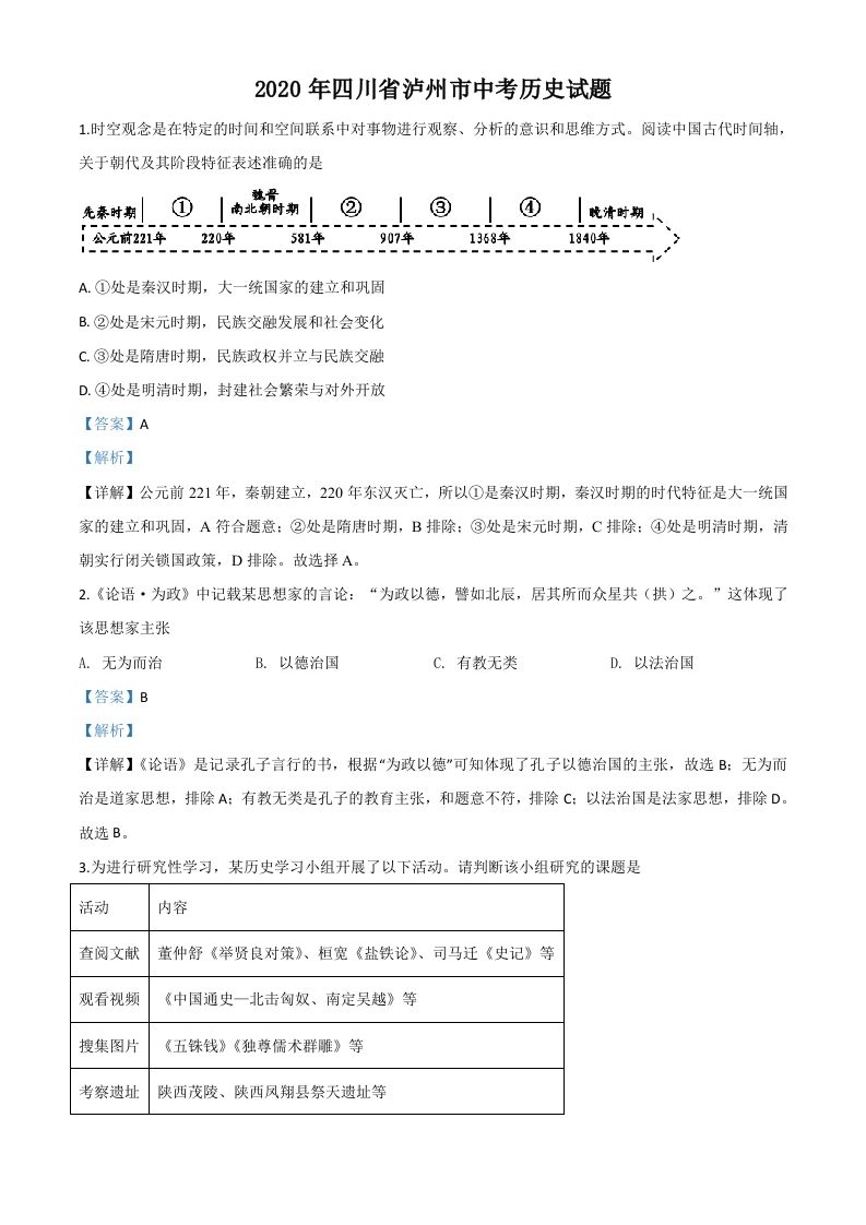
评论0