2020年山东省东营市中考物理试题(空白卷) 真题 幼师郝雪 2025-09-23 中考 资源下载下载价格0.8 下载币VIP免费升级VIP立即购买 ——预览已结束,还剩8页未读——开通会员后可免费下载高清完整文档 阅读全文
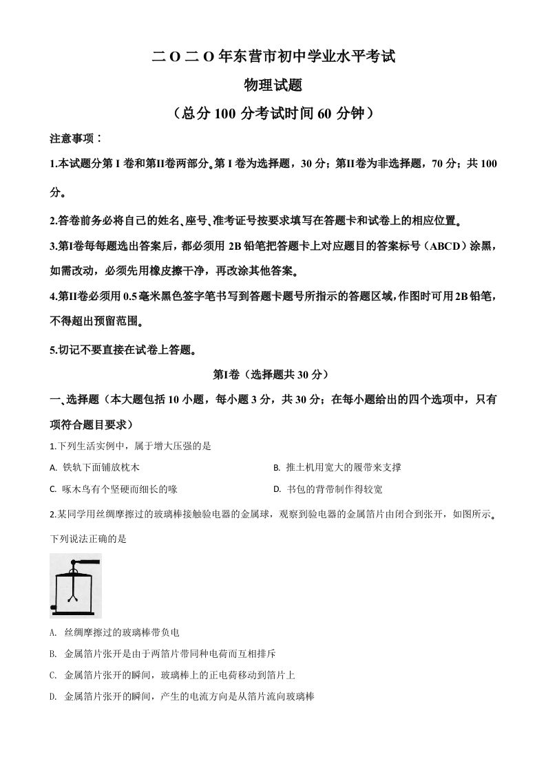
评论0