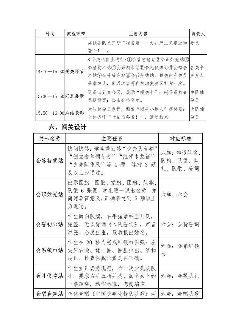
2025年入队知识闯关活动方案:入队闯关启新程·星星火炬伴我行 知识点 栀晴 2025-10-23 教务 资源下载下载价格0.8 下载币VIP免费升级VIP立即购买 ——预览已结束,还剩2页未读——开通会员后可免费下载高清完整文档 阅读全文
评论0