2022年湖北省黄冈市孝感市咸宁市三市中考化学真题(含答案) 真题 幼师李老师 2025-09-22 中考 资源下载下载价格1.2 下载币VIP免费升级VIP立即购买 ——预览已结束,还剩14页未读——开通会员后可免费下载高清完整文档 阅读全文
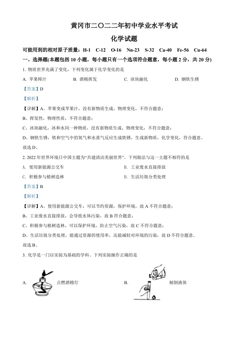
评论0