2022年内蒙古自治区阿拉善盟生物会考试题(空白卷) 真题 幼师李老师 2025-09-22 中考 资源下载下载价格1.8 下载币VIP免费升级VIP立即购买 ——预览已结束,还剩4页未读——开通会员后可免费下载高清完整文档 阅读全文
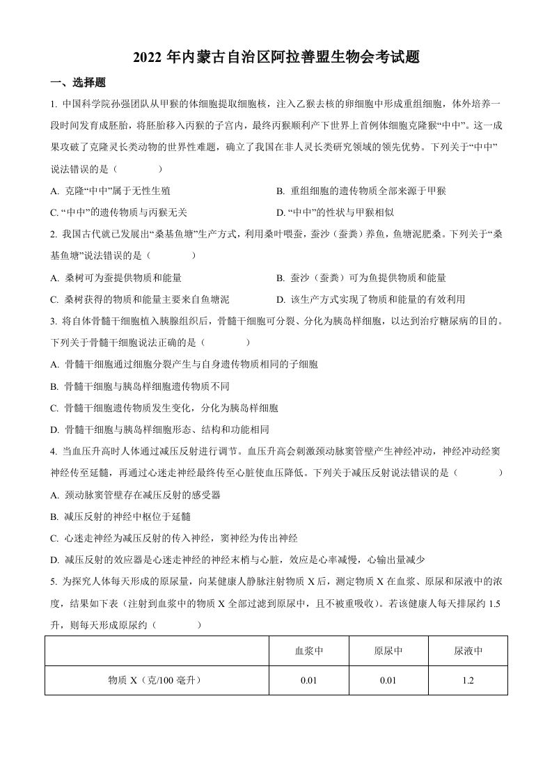
评论0