2022年黑龙江省齐齐哈尔市中考数学真题(含答案) 真题 幼师芒果 2025-09-21 中考 资源下载下载价格0.8 下载币VIP免费升级VIP立即购买 ——预览已结束,还剩29页未读——开通会员后可免费下载高清完整文档 阅读全文
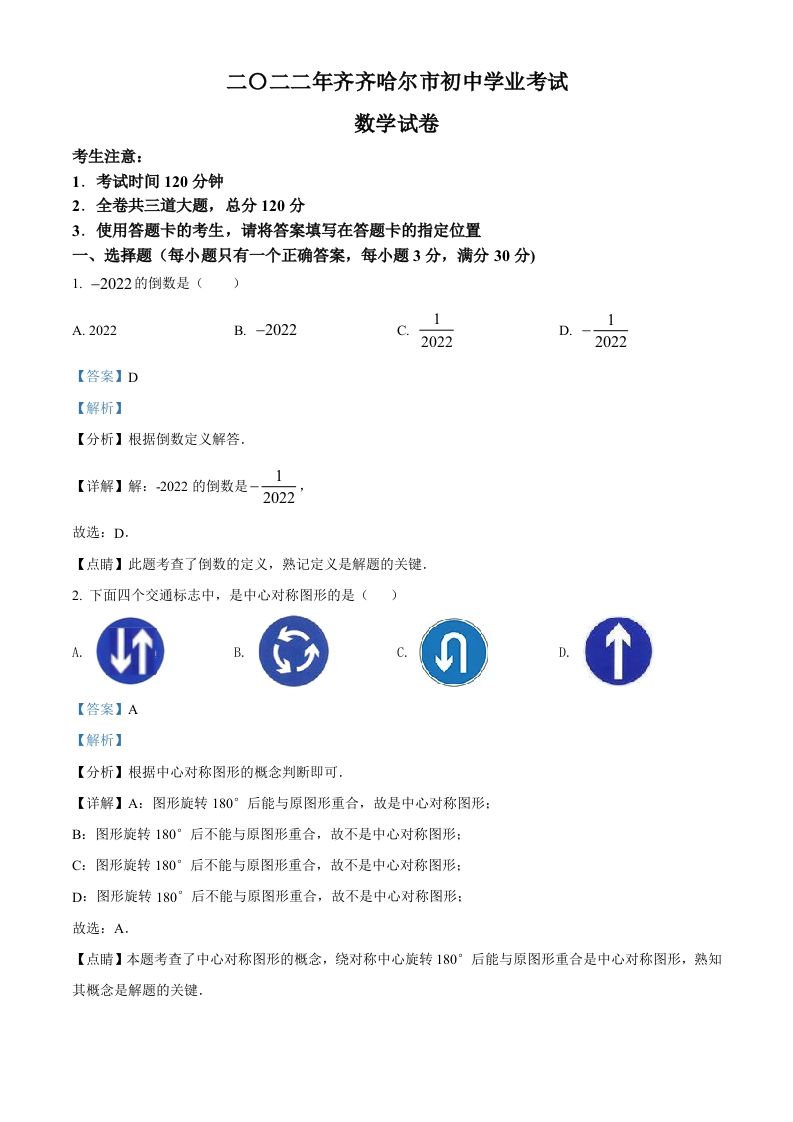
评论0