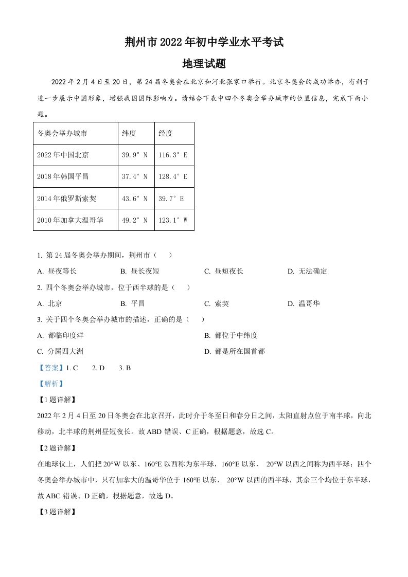
2022年湖北省荆州市中考地理真题(含答案) 真题 栀晴 2025-09-20 中考 资源下载下载价格1.8 下载币VIP免费升级VIP立即购买 ——预览已结束,还剩11页未读——开通会员后可免费下载高清完整文档 阅读全文
评论0