幼教
一年级
二年级
三年级
四年级
五年级
六年级
小升初
教务
中考
高考
登录
注册
搜索
二年级
科目
全部
化学
历史
地理
政治
数学
未分类
物理
生物
综合
英语
语文
道法
上下册
全部
上册
下册
通用
类型
全部
专项练习
作文
单元测试
奥数
好词好句
学习单
学霸笔记
寒假
小纸条
手抄报
暑假
月考试卷
期中考试
期中试卷
期末试卷
模拟题
真题
知识点
绘本
综合资料
资源打包
阅读
预习单
出版社
全部
不限版本
人教版
冀教版
北师大版
外研版
川教版
教科版
沪教版
浙教版
湘少版
湘鲁版
西师大版
译林版
闽教版
陕旅版
青岛版
二年级
期中试卷
二年级语文下册 期中考试密卷
本页为资源截图试看,VIP会员免费下载,同时VIP会员可以打包下载
2024-06-12
幼师常
2024-06-12
二年级
期中试卷
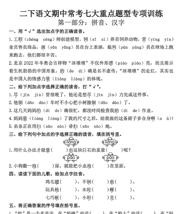
二下语文期中常考七大重点题型专项训练(含答案32页)
2024-05-01
幼师PPT
2024-05-01
二年级
期中试卷
二下语文期中复习重点知识默写(练习+答案26页)
2024-04-25
栀晴
2024-04-25
二年级
期中试卷
【5页】部编版二年级语文下册期中测试卷
本页为资源截图试看,VIP会员免费下载,同时VIP会员可以打包下载
2024-04-19
幼师王老师
2024-04-19
上一页
1
2
3
没有账号?
注册
忘记密码?
显示验证码
已有账号?
登录