幼教
一年级
二年级
三年级
四年级
五年级
六年级
小升初
教务
中考
高考
登录
注册
搜索
四年级
科目
全部
化学
历史
地理
政治
数学
未分类
物理
生物
综合
英语
语文
道法
上下册
全部
上册
下册
通用
类型
全部
专项练习
作文
单元测试
奥数
好词好句
学习单
学霸笔记
寒假
小纸条
手抄报
暑假
月考试卷
期中考试
期中试卷
期末试卷
模拟题
真题
知识点
绘本
综合资料
资源打包
阅读
预习单
出版社
全部
不限版本
人教版
冀教版
北师大版
外研版
川教版
教科版
沪教版
浙教版
湘少版
湘鲁版
西师大版
译林版
闽教版
陕旅版
青岛版
四年级
期末试卷
2020-2021学年安徽省池州市石台县四年级上学期期末英语真题及答案(Word版)
------预览已结束,还剩5页未读------开通会员后可免费下载高清完整文档
2025-10-28
雄鹰老师
2025-10-28
四年级
期末试卷
2019-2020学年山西省朔州市朔城区四年级上学期期末数学真题及答案(Word版)
------预览已结束,还剩15页未读------开通会员后可免费下载高清完整文档
2025-10-28
幼师酸奶
2025-10-28
四年级
期末试卷
24秋四年级数学期末课内每日 10 分钟计算小纸条
2025-10-28
水果叶子
2025-10-28
四年级
期末试卷
24秋四上数学期末每日晚练10分钟学习单
2025-10-28
幼师王老师
2025-10-28
四年级
期末试卷
24秋四年级上册数学期末课内每日计算小纸条
2025-10-28
雄鹰老师
2025-10-28
四年级
期末试卷
四上语文期末复习每日打卡小纸条(课文内容填空)
2025-10-28
2025-10-28
四年级
期末试卷
四上语文期末句子专项每日一练小纸条
2025-10-28
幼师酸奶
2025-10-28
四年级
期末试卷
语文园地专项练习四年级语文上册期末
2025-10-28
雄鹰老师
2025-10-28
四年级
期末试卷
四上语文期末复习基础知识过关默写小纸条
2025-10-28
雄鹰老师
2025-10-28
四年级
期末试卷
四上语文期末复习基础知识默写小纸条
2025-10-28
幼师李老师
2025-10-28
四年级
期末试卷
四上英语期末学习单(答案)
2025-10-28
水果叶子
2025-10-28
四年级
期末试卷
四上英语期末学习单(空白版)
2025-10-28
幼师PPT
2025-10-28
四年级
期末试卷
四上英语期末知识点总结
2025-10-28
雄鹰老师
2025-10-28
四年级
期末试卷
四上语文期末复习必背内容默写表
2025-10-28
王赞
2025-10-28
四年级
期末试卷
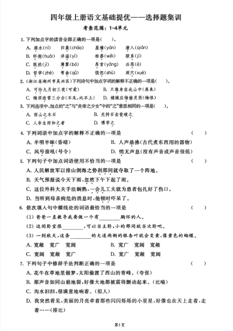
四年级上册语文期末专项选择题集训
2025-10-28
幼师李老师
2025-10-28
四年级
期末试卷
四年级数学上册期末每日一练
2025-10-28
幼师王老师
2025-10-28
四年级
期末试卷
四上数学期末满分计划之图形计算篇
2025-10-28
幼师酸奶
2025-10-28
四年级
期末试卷
四上英语期末1-6单元基础知识默记卡
2025-10-28
幼师优势
2025-10-28
四年级
期末试卷
四年级上册数学期末必考应用题八种类型
2025-10-28
幼师优势
2025-10-28
四年级
期末试卷
四上英语期末培优专项训练句型转换50道
2025-10-28
幼师优势
2025-10-28
上一页
1
2
3
4
5
6
...
11
下一页
跳转
没有账号?
注册
忘记密码?
显示验证码
已有账号?
登录